ÐÂÆÏÌÑ8883¹ÙÍøAMG

Ä¿½ñλÖ㺠Ê×Ò³ > ×ãÇò > Öг¬

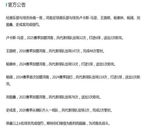
ºÓÄÏÆëÐûÍõ£¡¹ÙÐû6½«¼ÓÃËÐøÔ¼6½«Ê×ÂÖ¿ÍÕ½º£¸ÛÃþµ×¿¼Á½Á¬Ö÷ÇÀ·Ö

2026-02-21 21:19:34
ȪԴ£ºµ¶·æÌåÓý

Ô­À´ £¬ºÓÄ϶ӴóÄêÍ·Îå¡°ÆëÐûÍõ¡± £¬ÊÇΪÁËÓ­²ÆÉñ°¡£¡±±¾©Ê±¼ä2ÔÂ21ÈÕ £¬ºÓÄ϶ӹÙÐû £¬¹Å˹ËþÎÖ¡¢Ä·²¼À­¡¢°¢²¼À­º¹¡¢Òü´ÏÒ«Õýʽ¼ÓÃË £¬Ä˱Ƚ­¡¢·¶Ð÷ÁÖ×â½è¼ÓÃË¡£ÐÂÈü¼¾ËûÃǽ«ÉíÅûºÓÄ϶ÓÕ½ÅÛ £¬Õ÷Õ½¸÷ÏîÈüÊ¡£ÁíÍâ¹ÙÐû £¬ÓëÂíÑÇ¡¢Íõ¹úÃ÷¡¢ÑîÒâÁÖ¡¢ÑîÀ«¡¢ÁõÒ×öΡ¢Ê·³ÉÁúÍê³ÉÐøÔ¼¡£



Õâ·¬²Ù×÷×îÁÁÑ۵ĵط½ £¬ÔÚÓÚ¾ãÀÖ²¿Ë¼Ð÷ºÜÊÇÇåÎú £¬ÐøÔ¼6ÃûÇòÔ±±£×¡ÏÂÏÞ £¬Òý½øÇ¿Á¦ÄÚÍâÖúÌáÉýÉÏÏÞ¡£ÁíÍâ £¬ºÓÄ϶ӻ¹¹ÙÐû £¬ÁõöÎ褡¢ÍõºÆÈ»¡¢¶ÅÖÇÐùÈýÃûÇòÔ±ÌõÔ¼µ½ÆÚ £¬ÕýʽÀë¶Ó¡£ÇòÔ±º«¶«×â½èÖÁÖм׾ãÀÖ²¿Ê¯¼Òׯ¹¦·ò¡¢ÀîÐÇÏÍ×â½èÖÁÖм׾ãÀÖ²¿ÄÏÍ¨Ö§ÔÆ¡£



ºó·À½¹µã¬¿¨Ë¹¡¤ÂíÑÇÁô¶Ó £¬Òâζןó·ÀµØ·À¿ÕºÍ³öÇòÓÐÁËÖ÷ÐĹÇ £¬ÉÏÈü¼¾ÂíÑdzöÕ½32³¡ºÏÓÐÊ×·¢ £¬Ð¢Ë³6Çò2Öú¹¥ £¬´øµ¶ÊÌÎÀÒ»¸ö¡£Íõ¹úÃ÷µÄÐøÔ¼Ôò¸øÃÅÏßÇå¾²ÉÏÁË¡°Ë«°ü¹Ü¡± £¬½ø³¡³¬140´ÎµÄËÞ½«ÊÇÒ×·þÊÒ¾«ÉñÊ×ÄÔ¡£ÑîÒâÁÖ¡¢ÑîÀ«µÈʵÁ¦ÅÉÂÖ»» £¬ºÓÄ϶ӱ£×¡ÁËÉÏÈü¼¾µÄÕ½Êõ¿ò¼ÜºÍĬÆõ¶È¡£



¼ÓÃ˵Ä6ÈË £¬¾«×¼Ìî²¹ÁË¿ßÁþ¡£Ç°º£¸Û¹¦Ñ«Öзæ¹Å˹ËþÎֵĵ½À´ £¬ÍêÉÆ½â¾öÁË¿¨¶àË÷Àë¶ÓºóµÄ¡°Ö§µã»Ä¡±¡£Õâλ31ËêµÄ°ÍÎ÷ÈËÊìϤÖг¬½Ú×à £¬±³ÉíÄÃÇòºÍÃÅǰÖÕ½áÄÜÁ¦Ò»Á÷ £¬ÊǼ´²å¼´Óõġ°¼´Õ½Á¦¡±¡£Î÷°àÑÀ±ß·æÄ·²¼À­Ôò´øÀ´Á˱ß·¼±ÐèµÄ±¬µãºÍÍ»ÆÆ £¬À­ÂêÎ÷ÑÇÇàѵµÄÉíÊÀ°ü¹ÜÁ˽ÅÏÂÊÖÒÕ¡£



ÐÂÈü¼¾¹ØÓÚºÓÄ϶Ӽ«ÎªÑÏËàµÄÏÖʵÊÇ £¬½«ÒÔ-6·ÖÆð²½¡£Ç°ÈýÂÖ £¬ËûÃǽ«ÏÈÒª¿Í³¡Ó²ÅöÎÀÃá¹Ú¾üÉϺ£º£¸Û £¬ÕâÊÇÒ»´Î¡°Ãþµ×¿¼¡±¡£Ëæºó»Øº½º£ÌåÓý³¡½ÓÁ¬Ó­Õ½ÔÆÄÏÓñÀ¥¡¢±£¼¶Ö±½ÓµÐÊÖÎ人ÈýÕò¡£ÕâÈý³¡½ÇÖ𠣬¶¼ÊǺÓÄ϶ӽñÄêÐÂÕóÈÝµÄÆðÔ´Ä¥Á· £¬¸üÊǾöÒéÇò¶ÓÄÜ·ñÔçÈÕÕõÍÑ»ý·ÖÄà̶µÄ¡°ÔËÆøÖ®Õ½¡±¡£

-6·ÖÆð²½ £¬ÒâζןÓÄ϶ÓûÓгö´í¿Õ¼ä¡£Á¬ÏµÈü³ÌºÍµÐÊÖÌØµã £¬Ç°ÈýÂÖ×ßÊÆ¿ÉÒÔÓ᰿ͳ¡ÇóÎÈ £¬Ö÷³¡ÇÀ·Ö¡±À´¹éÄÉ×ۺϡ£



µÚÒ»ÂÖ£¨3ÔÂ7ÈÕ£©£º¿Í³¡vsÉϺ£º£¸ÛÊÇÒ»³¡¡°µØÓüÄѶȡ±µÄ¿ª¾Ö¡£ÎÀÃá¹Ú¾ü±»¿Û5·Ö £¬Ö÷³¡×÷Õ½¿Ï¶¨½£Ö¸3·Ö¡£¶ÔºÓÄ϶ӶøÑÔ £¬ÒªÏÈ¡°×¤×ã·ÀÊØ £¬×èÖ¹²Ò°¸¡±¡£À­ÄªË¹»á´ò·ÀÊØ»¹»÷ £¬ÕվɶԹ¥£¿



µÚ¶þÂÖ£¨3ÔÂ15ÈÕ£©£ºÖ÷³¡vsÔÆÄÏÓñÀ¥¡ª¡ªÊ׸öÖ÷³¡ £¬±ØÐèÕùÈ¡3·Ö¡£Ò²ÊÇÌîÆ½»ý·Ö¿ÓµÄ×î¼Ñʱ»ú¡£ÔÆÄÏÓñÀ¥×÷ΪÖ㬶þÄê¼¶Éú £¬ËûÃǶ¬´°ÒýÔ®Á¦¶ÈºÜ´ó £¬ºÜÊÇÄÑ´ò¡£µ«¿Í³¡Ð§¹ûÒ»Ñùƽ³£¡£



µÚÈýÂÖ£¨3ÔÂ22ÈÕ£©£ºÖ÷³¡vsÎ人ÈýÕò¡ª¡ª±£¼¶ÉúËÀÕ½Ìáǰ¾ÙÐÐ £¬ºÓÄ϶ÓÁ¦Æ´²»°Ü¡£Î人ÈýÕò±»·£5·Ö £¬ËäȻʵÁ¦ÓÐËùÏ»¬ £¬¿ÉÊǺÜÓÐÈÍÐÔ £¬»»Ë§Ö®ºóʵÁ¦ÉñÃØ £¬»¹»÷ÖÊÁ¿ÒÀÈ»½ûֹСêï¡£

¡¾ÄúÈôϲ»¶¡ÀäÕ½æÌåÓý¡±µÄÎÄ×Ö £¬Çë¼á¾ö¹Ø×¢ £¬ÏàʶÖйú×ãÇò²»ÃÔ·¡¿

×îÐÂ×ÊѶ
×îмÏñ
×îм¯½õ
ÈÈ´ÊÍÆ¼ö
¡¾ÍøÕ¾µØÍ¼¡¿¡¾sitemap¡¿