ÐÂÆÏÌÑ8883¹ÙÍøAMG

Ä¿½ñλÖ㺠Ê×Ò³ > ×ãÇò > Öг¬

º£¸ÛÉ껨ÔÚÁУ¬ÖÐ×ãÁªÐû²¼ÐÂÈü¼¾×¼ÈëÃûµ¥

2026-02-02 21:21:54
ȪԴ£ºÎåÐÇÌåÓý

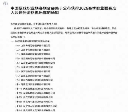
ÖÐ×ãÁªÓÚ½ñÈÕÐû²¼ÁË2026Èü¼¾Èý¼¶Ö°ÒµÁªÈü×¼ÈëЧ¹û ¡£ÉϺ£º£¸Û¡¢ÉϺ£É껨¡¢ÉϺ£Èü¸ü´ï¾ù»ñµÃ×¼Èë×ʸñ ¡£




Õâ·Ýͨ¸æÏÔʾ£¬¹ãÎ÷ƽ¹ûʧȥ׼Èë×ʸñ£¬ºþ±±ÇàÄêÐǵݲ¹ÖÐÒÒ ¡£2025Èü¼¾¹ãÎ÷ƽ¹ûÕ÷Õ½Öм×Èü³¡£¬×îÖÕÒÔ6ʤ7ƽ17¸º»ý25·ÖÅÅÃûµÚ15£¬½µÈëÖÐÒÒ ¡£


×îÐÂ×ÊѶ
×îмÏñ
×îм¯½õ
ÈÈ´ÊÍÆ¼ö
¡¾ÍøÕ¾µØÍ¼¡¿¡¾sitemap¡¿